Lucidchart Guide: Visual Diagramming Made Easy

P.Serviceform 100 views
Lucidchart Guide: Visual Diagramming Made Easy

Lucidchart Guide: Visual Diagramming Made Easy

Hey there, fellow visual thinkers and problem-solvers! Ever found yourself staring at a blank screen, trying to explain a complex idea , a process flow , or an organizational structure to someone, only to realize that words just aren’t cutting it? You’re not alone, and that’s precisely where Lucidchart swoops in to save the day. Think of this article as your ultimate, comprehensive Lucidchart wiki guide , designed to make you a pro at visual diagramming. We’re going to dive deep into what makes Lucidchart an absolute game-changer for anyone looking to visualize information effectively , streamline workflows, and collaborate seamlessly. Forget clunky software or endless email chains; with Lucidchart , you can transform abstract concepts into clear, engaging, and easy-to-understand diagrams that truly resonate. This isn’t just about drawing boxes and arrows, guys; it’s about unlocking a whole new level of communication and productivity. Whether you’re a project manager sketching out a Gantt chart, a software developer mapping out system architecture, a business analyst documenting processes, or even a student tackling a complex assignment, Lucidchart offers an intuitive platform that empowers you to bring your ideas to life visually. We’ll explore its powerful features, share some pro tips, and even show you how to leverage its capabilities for real-world scenarios, making sure you get the most out of this incredible tool. So, buckle up, because by the end of this comprehensive Lucidchart guide , you’ll not only understand the ins and outs of the platform but also feel confident in creating stunning, impactful visuals that speak volumes.

This Lucidchart wiki isn’t just a basic overview; it’s a deep dive into the practical applications and strategic advantages of integrating visual diagramming into your daily tasks. We understand that in today’s fast-paced world, clarity and efficiency are paramount , and traditional methods of communication often fall short when dealing with intricate systems or multifaceted projects. That’s why we’re focusing on how Lucidchart provides an unparalleled solution for visualizing complex data and fostering better understanding across teams. From its drag-and-drop interface to its robust collaboration features , every aspect of Lucidchart is designed with the user in mind, making diagram creation accessible to everyone , regardless of their design background. We’re talking about a platform that lets you create flowcharts, org charts, wireframes, network diagrams, mind maps , and so much more, all from a single, cloud-based environment. The beauty of Lucidchart lies in its versatility and its ability to adapt to virtually any industry or use case. It’s not just about drawing; it’s about thinking visually, organizing information logically, and presenting it in a way that’s instantly digestible and memorable . So, whether you’re looking to optimize business processes , design user experiences , or simply brainstorm innovative ideas , this guide will equip you with the knowledge and confidence to harness the full potential of Lucidchart . Let’s get started on transforming your ideas into powerful visuals!

What is Lucidchart and Why Should You Care?

So, what exactly is Lucidchart , and why has it become an indispensable tool for millions of users worldwide, including major corporations and small businesses alike? At its core, Lucidchart is a cloud-based visual workspace that allows you to create a wide variety of diagrams, flowcharts, wireframes, and other visual representations of information with remarkable ease. Unlike traditional desktop software that can be clunky, expensive, and difficult to share, Lucidchart operates entirely in your web browser , meaning you can access your work from anywhere, on any device, as long as you have an internet connection. This accessibility is a huge advantage for remote teams and anyone who needs to work on the go. But it’s more than just an online drawing tool; Lucidchart is a powerful collaboration platform . Imagine being able to work on a complex system diagram with colleagues across different continents, all in real-time, seeing their cursors move and edits appear as they happen. That’s the magic of Lucidchart’s collaborative features , which significantly boost productivity and reduce miscommunication . You can leave comments, assign tasks, and even present your diagrams directly from the platform, making it a true all-in-one solution for visual communication . No more emailing different versions of a document back and forth, losing track of changes, or struggling to consolidate feedback. Lucidchart centralizes your visual projects , ensuring everyone is always looking at the most up-to-date version.

Beyond its technical capabilities, Lucidchart empowers you to think visually , which is a fundamental skill in today’s information-dense world. Studies show that visual information is processed significantly faster and retained longer than text-based information. This means that by using Lucidchart to create a clear process flow diagram or a detailed organizational chart , you’re not just making pretty pictures; you’re improving understanding , accelerating decision-making , and reducing cognitive load for your audience. Whether you’re trying to onboard a new employee with an easy-to-follow process map, pitch a new product idea with a visually compelling wireframe, or document an IT infrastructure for maintenance, Lucidchart provides the perfect canvas . It comes packed with extensive shape libraries for virtually every industry and use case imaginable, from basic geometric shapes to specialized symbols for UML, ERD, AWS, Azure, Google Cloud Platform , and so much more. This means you don’t have to start from scratch or spend hours drawing custom shapes; you simply drag and drop, connect, and customize. The ease of use, combined with its robust feature set and unparalleled collaboration, is why Lucidchart isn’t just a tool; it’s a strategic asset for anyone serious about effective communication and project execution. So, if you’re looking to simplify complex information, boost team collaboration, and truly make your ideas shine, Lucidchart is absolutely worth your attention , guys.

Getting Started with Lucidchart: Your First Steps

Ready to jump into the awesome world of Lucidchart and start crafting some seriously impressive visuals? Excellent! Getting started with Lucidchart is surprisingly straightforward, and we’re here to walk you through your very first steps, ensuring you feel comfortable and confident right from the get-go. The first thing you’ll want to do, guys, is head over to the Lucidchart website and sign up for an account. They offer various plans, including a free tier that’s perfect for getting your feet wet and exploring its core functionalities. Once you’re signed up and logged in, you’ll land on your Lucidchart dashboard . This is your mission control, where you’ll see all your existing documents, have options to create new ones, manage teams, and access templates. Don’t feel overwhelmed; the dashboard is designed to be intuitive. To start your first Lucidchart diagram , simply click the “New” button, and you’ll be presented with a choice: start with a blank document, import a file, or choose from a vast library of Lucidchart templates . For beginners, starting with a template is often the best way to get a feel for the tool, as it provides a pre-structured canvas for various common diagrams like flowcharts, organizational charts, or mind maps . Let’s say you pick a flowchart template; it will instantly populate your canvas with basic shapes and connectors, giving you a head start.

Once you’re on the Lucidchart canvas , you’ll notice the interface is incredibly user-friendly. On the left side, you have the shape library , which is a treasure trove of pre-designed elements. You can easily search for specific shapes or browse through different categories like “Flowchart,” “Standard,” “AWS,” “UML,” and many more. To add a shape to your diagram, it’s as simple as dragging and dropping it from the library onto your canvas. Once a shape is on the canvas, you can resize it, rotate it, change its color, font, and add text directly within the shape. Connecting shapes is equally intuitive: simply hover over a shape, and you’ll see red dots appear around its perimeter. Click and drag from one of these dots to another shape, and Lucidchart will automatically create a connector line between them, complete with smart routing that tries to find the most efficient path. This intelligent connecting feature saves a ton of time and ensures your diagrams look clean and professional. Experiment with adding different shapes, moving them around, and changing their properties. Don’t be afraid to make mistakes; Lucidchart has an excellent undo feature , and you can always delete elements you don’t like. The goal here is to get comfortable with the basic interactions: selecting, dragging, dropping, resizing, and connecting. You’ll quickly discover that creating diagrams in Lucidchart is less like rigid technical drawing and more like freely arranging visual elements to tell a story. This hands-on approach is the quickest way to learn, so go ahead and build that first simple diagram, whether it’s a personal to-do list flowchart or a quick family tree. You’ll be amazed at how quickly you pick it up!

Mastering Lucidchart’s Key Features

Alright, guys, now that you’ve got the basics down with Lucidchart , let’s kick it up a notch and explore some of the platform’s truly powerful key features that will transform you from a diagramming novice into a seasoned pro. Understanding these advanced capabilities is where the real magic of Lucidchart unfolds, allowing you to create incredibly sophisticated, dynamic, and visually stunning diagrams that go far beyond simple boxes and arrows. One of the standout features is its extensive shape libraries . We briefly touched on them, but it’s worth emphasizing just how comprehensive they are. Beyond general shapes, Lucidchart offers specialized libraries for almost any industry or technical standard you can imagine: UML diagrams for software engineering , ERD for database design , BPMN for business process modeling , and dedicated libraries for cloud architecture like AWS, Azure, and GCP . This means you’re not just drawing; you’re using industry-standard symbols that everyone understands, ensuring clarity and consistency. Activating and managing these libraries is easy; just click “More Shapes” in the left panel and toggle on the ones you need. The sheer variety ensures that no matter how niche your diagramming requirement, Lucidchart likely has the precise visual elements you need at your fingertips, making your work look professional and authoritative without any custom drawing effort.

Another game-changing Lucidchart feature is its intelligent connectors and dynamic lines . While basic drag-and-drop connections are great, Lucidchart’s smart lines can do so much more. You can customize line styles (solid, dashed, dotted), arrowheads, and even add text labels directly onto the lines to explain the relationship between shapes. What’s truly powerful is how these connectors automatically adjust and re-route themselves as you move shapes around your canvas, maintaining a clean and organized appearance. No more manually adjusting every line after moving a single box! For even greater control, you can use line jumps to clearly show when lines cross without actually connecting. Furthermore, Lucidchart supports layers , which is an incredibly useful feature for managing complex diagrams. Imagine you’re creating a network diagram; you might want to show the physical layout on one layer, the logical connections on another, and security zones on a third. Layers allow you to toggle different sets of information on and off, making your diagrams less cluttered and easier to digest, especially during presentations. This is particularly valuable for demonstrating progression or showing different states of a system. Lastly, we can’t talk about Lucidchart’s key features without highlighting its unparalleled collaboration capabilities . Real-time co-editing means multiple users can work on the same diagram simultaneously, seeing each other’s changes live. Coupled with in-editor commenting , revision history that lets you revert to any previous state, and integration with popular tools like Slack, Google Drive, Microsoft Teams, and Jira , Lucidchart transforms diagramming from a solo task into a truly collaborative experience . This means faster feedback cycles, fewer misunderstandings, and a more unified approach to project execution, making it an essential tool for modern teams .

Advanced Tips and Best Practices for Lucidchart Users

Alright, seasoned Lucidchart users and aspiring power-diagrammers, let’s move beyond the basics and dive into some advanced tips and best practices that will truly elevate your Lucidchart game . These insights will not only help you create more efficient, professional, and impactful diagrams but also significantly speed up your workflow. First off, get cozy with keyboard shortcuts . Seriously, guys, they are an absolute time-saver! Learning a few key shortcuts for common actions like copying (Ctrl/Cmd+C), pasting (Ctrl/Cmd+V), duplicating (Ctrl/Cmd+D), grouping (Ctrl/Cmd+G), and zooming (Ctrl/Cmd +/-) can drastically cut down on mouse clicks and keep your focus on the design. Lucidchart has a comprehensive list of shortcuts available in its help section, so take some time to explore them and integrate the most useful ones into your routine. Another pro-level feature is custom shapes and shape libraries . While Lucidchart’s built-in libraries are extensive, there might be times you need a very specific icon, logo, or custom element unique to your organization. Lucidchart allows you to import images and turn them into shapes, or even draw your own custom vector shapes using its basic drawing tools. Once created, you can save these custom shapes into your own personalized shape library, making them easily accessible for future diagrams and ensuring brand consistency across all your team’s visuals. This means your diagrams can be perfectly tailored to your specific needs, rather than being limited by generic options. Think of the possibilities for creating custom icons for your unique business processes or specific software modules!

Beyond custom shapes, let’s talk about data linking , a truly transformative Lucidchart feature for dynamic diagrams. Imagine having an organizational chart where employee data (like department, title, or contact info) is automatically pulled from a spreadsheet, or a network diagram where device specs are linked to an external data source. Lucidchart allows you to import data from Google Sheets, Excel, or CSV files and link it to your shapes. This means any changes in your source data can automatically update your diagram, eliminating manual updates and ensuring your visuals are always accurate and up-to-date. This is incredibly powerful for dashboards, complex process flows with performance metrics, or any diagram where information changes frequently. You can even use conditional formatting based on this linked data, for example, making shapes turn red if a metric falls below a certain threshold. For presenting your work, Lucidchart offers a robust presentation mode . Instead of exporting static images, you can present your diagrams directly within the platform, complete with slide layers , hotspots for interactive elements , and the ability to zoom in and out smoothly. This creates a much more engaging and dynamic presentation experience than a flat image. Finally, a crucial best practice is to organize your work with folders and consistent naming conventions . As your Lucidchart documents grow, a well-structured folder system will save you immense time searching for specific diagrams. Similarly, consistent naming makes it easy for you and your collaborators to understand the purpose and content of each document at a glance. By embracing these advanced Lucidchart tips , you’ll not only streamline your diagramming process but also produce professional-grade visuals that are intelligent, dynamic, and incredibly effective at communicating complex information. Don’t just draw; design with purpose and power using Lucidchart .

Real-World Applications: Where Lucidchart Shines

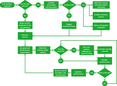
Okay, guys, let’s shift gears and talk about where Lucidchart truly shines – its incredible versatility across a myriad of real-world applications . This isn’t just a fancy drawing tool; it’s a strategic asset that empowers professionals across virtually every industry to visualize, communicate, and innovate more effectively . Let’s explore some key areas where Lucidchart makes a massive impact. First up, Flowcharts and Process Maps . This is arguably Lucidchart’s bread and butter . Businesses use Lucidchart to meticulously document and optimize operational processes , from customer onboarding to software deployment. Imagine mapping out a complex customer service workflow, identifying bottlenecks, and then iteratively improving it – all visually. These diagrams are indispensable for training new employees , ensuring compliance with industry standards , and continuously seeking process improvements . The ability to easily drag-and-drop standard BPMN (Business Process Modeling Notation) shapes means your process maps are universally understood and highly actionable. Next, Organizational Charts . Every growing company needs a clear understanding of its structure, and Lucidchart makes creating and maintaining org charts a breeze . Whether you’re mapping out departments, reporting lines, or cross-functional teams, Lucidchart’s intuitive interface allows you to quickly build dynamic org charts that can even be data-linked to HR systems , keeping them always up-to-date. This is invaluable for strategic planning, resource allocation, and simply helping employees understand their place within the broader organization. It’s also incredibly useful for illustrating growth or restructuring plans in a visual, easy-to-digest format during presentations.

For the tech-savvy crowd, Lucidchart excels in IT and Software Development . Think network diagrams that visualize your entire infrastructure, showing servers, routers, and connections, often utilizing pre-built AWS, Azure, or GCP shape libraries . This is critical for system documentation , troubleshooting , and planning future expansions . Software developers frequently leverage Lucidchart for UML diagrams (like class diagrams, sequence diagrams, and activity diagrams) to design and communicate software architecture before writing a single line of code. They also use it for ERD (Entity-Relationship Diagrams) to model database structures, ensuring data integrity and efficient database design. Project Managers, you’re not left out! Lucidchart is a powerful tool for project planning and management . You can create Gantt charts to visualize project timelines , swimlane diagrams to show task ownership across different teams , or even use it for agile planning with scrum boards . These visuals help teams stay aligned, identify dependencies, and track progress more effectively than endless spreadsheets. Lastly, for the creative minds, UX designers and product managers find Lucidchart invaluable for wireframing and prototyping . Quickly sketch out user interfaces, map user flows, and gather feedback on early designs without needing complex, specialized software. This allows for rapid iteration and ensures the user experience is thoroughly thought out before development begins. Whether it’s brainstorming sessions with mind maps , creating visual timelines , or even educational diagrams, Lucidchart’s flexibility makes it a go-to tool for bringing virtually any concept to visual life. Its adaptability means that once you master the basics, you’ll find countless ways to apply Lucidchart to your specific professional challenges, making your work clearer, faster, and more impactful.

The Future of Visual Communication with Lucidchart

As we wrap up our journey through this comprehensive Lucidchart wiki guide , let’s take a moment to look ahead and consider the future of visual communication and Lucidchart’s pivotal role within it. In an increasingly digital and globally connected world, the ability to communicate complex information quickly, clearly, and engagingly is no longer a luxury—it’s a necessity. Lucidchart stands at the forefront of this evolution , continuously innovating and expanding its capabilities to meet the demands of modern teams and individual professionals. One clear trend is the deepening integration with other business tools . We’ve already seen Lucidchart’s robust connections with platforms like Google Workspace, Microsoft 365, Slack, Jira, and Confluence. The future will likely bring even more seamless integrations, transforming Lucidchart into an even more central hub for project collaboration, documentation, and strategic planning. Imagine even more dynamic links to live data, AI-powered diagram generation suggestions, or enhanced AR/VR capabilities for truly immersive visual reviews. These advancements aim to reduce friction in workflows, eliminate data silos, and make visual communication an effortless part of every business process, rather than a separate, often manual, step.

Another significant aspect of Lucidchart’s future lies in its commitment to user experience and accessibility . The platform is always evolving to become more intuitive, intelligent, and adaptable to diverse user needs. This includes enhancements in mobile accessibility , ensuring that you can review and even make quick edits to your Lucidchart diagrams on the go, directly from your smartphone or tablet. The focus on making visual diagramming accessible to everyone , regardless of their technical or design background, will only intensify. We’ll likely see even more intelligent automation features, where Lucidchart can suggest layouts, identify patterns, or even generate initial diagram structures based on textual input or imported data. This moves Lucidchart beyond being just a drawing tool to becoming a powerful visual assistant . The growth of Lucidchart’s community and template library also signifies its ongoing expansion. A thriving user community means a constant influx of new ideas, best practices, and user-contributed templates, enriching the experience for everyone. This collective intelligence ensures that Lucidchart remains relevant and versatile for an ever-growing array of industries and use cases. Ultimately, Lucidchart is more than just software ; it’s a platform that enables a fundamental shift in how we think about and share information. It’s about making ideas tangible, processes transparent, and collaborations effortless. By empowering users to communicate visually, Lucidchart is not just adapting to the future of work; it’s actively shaping it , ensuring that complex concepts can always be understood with clarity and impact. So, keep an eye on Lucidchart , because it’s only going to get more powerful, more integrated, and even more essential for anyone looking to master the art of visual communication in the years to come. It’s an exciting time to be a Lucidchart user , guys!

And there you have it, folks! We’ve journeyed through the incredible landscape of Lucidchart , from its fundamental principles to its advanced functionalities and real-world impact. We hope this comprehensive Lucidchart wiki guide has not only demystified the platform but also inspired you to harness its immense power for your own projects. Remember, effective visual communication is a super skill in today’s world, and Lucidchart puts that power directly in your hands . So go ahead, start diagramming, collaborate, innovate, and make your ideas shine. Happy creating, guys!