Mastering The 7805: Essential Voltage Regulation

P.Serviceform 5 views
Mastering The 7805: Essential Voltage Regulation

Mastering the 7805: Essential Voltage Regulation

What Exactly is an IC7805, Guys?

Alright, guys, let’s kick things off by talking about a real superstar in the world of electronics: the IC7805 . If you’ve ever dabbled in DIY projects, built a circuit, or just generally wondered how to get a stable 5-volt power supply from a higher, fluctuating one, chances are you’ve either encountered or are about to discover the magic of the 7805 voltage regulator . This little integrated circuit is a true workhorse, an unsung hero in countless electronic devices, from simple hobbyist setups to complex industrial applications. It’s one of those components that makes powering your sensitive electronics, like microcontrollers or logic circuits, a breeze.

So, what exactly is an IC7805 ? At its core, the 7805 belongs to a family of linear voltage regulators. What does “linear” mean here? It means it regulates voltage by essentially “dropping” the excess input voltage as heat. Think of it like a very smart, self-adjusting resistor. You feed it a higher DC voltage – anything from roughly 7 volts up to about 35 volts (though checking the datasheet for exact limits is always a good idea, as specific manufacturers might have slight variations) – and poof , out comes a rock-solid, incredibly stable 5 volts DC. This steady 5V output is absolutely crucial for many digital components that operate within tight voltage tolerances. Without a reliable power source, your circuits could behave erratically, leading to frustrating glitches, malfunctions, or even permanent damage to delicate components.

The “78” in 7805 indicates that it’s a positive voltage regulator , and the “05” tells us its fixed output voltage is 5 volts. There are other regulators in the 78xx series, like the 7812 for 12V or 7809 for 9V, but the 7805 is arguably the most famous, largely because 5V is a standard operating voltage for so much digital logic. Its popularity stems from a few key factors: it’s incredibly simple to use , requiring just a couple of external capacitors for stability; it’s robust , with built-in protections; and it’s dirt cheap and widely available . Seriously, guys, you can find these things in almost any electronics shop or online retailer, making it super accessible for anyone looking to power their projects reliably.

One of the coolest features of the IC7805 is its internal protection mechanisms. It usually comes equipped with thermal overload protection , which means if it starts getting too hot (due to excessive power dissipation), it will automatically shut down to prevent damage. This is a huge safety net, especially for beginners who might accidentally push it too hard. It also often includes short-circuit protection , limiting the output current in case of a short, thus safeguarding both the regulator and the load it’s powering. These built-in safeguards make the 7805 an exceptionally forgiving component , a quality that has cemented its place as a staple in the electronics world since its inception. From powering your Arduino boards to giving juice to old school TTL logic chips, the 7805 has been, and continues to be, an indispensable part of countless designs, proving that sometimes, the simplest solutions are the most effective. It’s a prime example of a component that perfectly balances functionality, reliability, and ease of use, making it an ideal choice for practically anyone needing a stable 5V supply.

Diving Deep into the IC7805 Pinout and Functionality

Alright, let’s get down to the nitty-gritty of how to actually hook up and understand the IC7805 . This little chip, typically found in a TO-220 package (though other packages exist, like TO-92 for lower current versions or surface-mount for compact designs), has just three pins . Yes, you heard that right, guys – a mere three pins make this powerful component work its magic. Knowing what each pin does is fundamental to successfully integrating the 7805 into your circuits. Let’s break them down:

  1. Pin 1: Input Voltage (VIN) : This is where you connect your unregulated DC input voltage . As we discussed, this should be higher than 5V, typically ranging from 7V to 35V for standard operation. The closer your input voltage is to the required output (5V) plus the regulator’s dropout voltage (which is about 2V for the 7805), the more efficient it will be, as less power will be dissipated as heat. For example, if you feed it 9V, it has to “drop” 4V. If you feed it 12V, it drops 7V. The voltage difference multiplied by the output current gives you the power dissipated as heat, which is why a heat sink often becomes necessary. Always ensure your input voltage is DC and within the specified range to avoid damaging the regulator.

  2. Pin 2: Ground (GND) : This is the common ground reference for both your input and output circuits. All grounds in your circuit should connect to this pin. It’s absolutely crucial for proper operation. Without a solid ground connection, the 7805 simply won’t work correctly, if at all. Make sure this connection is robust and low-resistance.

  3. Pin 3: Output Voltage (VOUT) : And here it is, the star of the show! This pin provides your stable, regulated 5V DC output . You connect this directly to the positive power input of your 5V components, like your microcontroller, sensors, or logic gates. The 7805 can typically supply up to 1 Ampere (1A) of current, though some versions can handle 1.5A or even 2A, and smaller packages like the TO-92 are usually limited to 100mA. Again, checking the datasheet for the specific part you’re using is key.

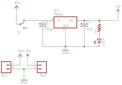
Now, while the IC7805 is incredibly simple, it’s almost always recommended to use external capacitors on both the input and output pins. These capacitors aren’t strictly for the regulator’s basic operation but are absolutely vital for its stability and for ensuring a clean, ripple-free output .

  • A capacitor on the input (VIN) , usually a 0.33µF (microfarad) or 0.1µF ceramic capacitor in parallel with a larger electrolytic capacitor (like 10µF to 100µF or more depending on the power supply), helps to smooth out any transient voltage spikes or noise coming from your unregulated power source. It acts as a local energy reservoir, preventing the input voltage from sagging when the regulator suddenly draws more current.
  • A capacitor on the output (VOUT) , typically a 0.1µF ceramic or 1µF electrolytic capacitor, further improves the stability of the output voltage and helps filter out any high-frequency noise that might still be present. It ensures the 5V output remains steady even when the load current fluctuates rapidly. Without these capacitors, especially on the output, the regulator can sometimes become unstable and oscillate, leading to erratic output voltage or even damage.

Internally, the 7805 works using a clever feedback loop. It constantly monitors its output voltage and compares it to a precise internal reference voltage. If the output voltage deviates from 5V (say, it starts to drop because your load is drawing more current), the internal pass transistor (which is essentially a variable resistor) adjusts its resistance to maintain that steady 5V output. This continuous self-correction is what makes linear regulators so effective at providing stable power. Understanding these basic principles, guys, will not only help you use the IC7805 correctly but also troubleshoot any issues that might pop up in your circuits.

Why the IC7805 Remains a Go-To Regulator for Hobbyists and Pros Alike

You might be thinking, in an age of fancy switching regulators and highly efficient power supplies, why is the IC7805 still such a beloved component? Guys, there are some really compelling reasons why this classic linear regulator continues to hold its ground, making it a go-to choice for everyone from beginner hobbyists wiring up their first LED circuit to seasoned engineers designing robust industrial systems. Its enduring popularity isn’t just nostalgia; it’s rooted in a fantastic blend of practical advantages that are hard to beat in many applications.

Firstly, and perhaps most importantly for many, is its simplicity . The 7805 is incredibly straightforward to implement. As we discussed, you connect three pins, add a couple of capacitors, and boom – you’ve got a stable 5V supply. There’s no complex circuit design, no feedback loops to calculate, no inductors to worry about, and no intricate PCB layouts required to mitigate electromagnetic interference (EMI), which is a common challenge with switching regulators. This ease of use makes it perfect for quick prototyping , for educational projects, and for anyone who just needs a reliable 5V source without getting bogged down in power supply design complexities. For students learning electronics, it provides a very clear, tangible example of voltage regulation without overwhelming them with too much theoretical baggage right from the start.

Secondly, let’s talk about cost-effectiveness and availability . The 7805 is ridiculously cheap. We’re talking pennies, sometimes even less, for a single unit when bought in bulk. This low cost makes it an attractive option for projects where budget is a primary concern, or when you need many regulators across various parts of a larger system. Coupled with its universal availability from virtually any electronics component supplier worldwide, it means you’re almost guaranteed to find a 7805 whenever and wherever you need one. This ready supply means no frustrating delays in your project due to obscure component sourcing.

Thirdly, the reliability and robustness of the IC7805 are legendary. These chips are built like tanks. Their internal thermal shutdown and short-circuit protection features mean they can withstand a good deal of abuse without failing catastrophically. This makes them incredibly forgiving for experimental circuits where accidental shorts can happen, or in environments where stable power is critical but conditions might be harsh. For powering sensitive digital logic, the 7805 delivers a very clean output , with minimal noise and ripple compared to many switching regulators, which can sometimes introduce high-frequency switching noise into your system. This clean output is vital for microcontrollers, audio circuits, and precision sensors that are sensitive to power supply noise.

However, guys, it’s also important to acknowledge its primary limitation: efficiency . Because the 7805 is a linear regulator, it dissipates excess input voltage as heat. This means if you have a large difference between your input voltage and the 5V output, or if you’re drawing a significant amount of current, the regulator will get hot – very hot . For example, if you’re feeding it 12V and drawing 1 Ampere, it needs to drop 7V. That’s 7V * 1A = 7 Watts of power being converted directly into heat. This heat must be dissipated, often requiring a substantial heat sink, which adds to the overall size and sometimes the cost of your power supply solution. This inefficiency makes the 7805 less suitable for high-power applications or battery-powered devices where maximizing battery life is paramount. In such cases, switching regulators (like buck converters) are far more efficient.

Despite this efficiency trade-off, for many common applications – powering an Arduino, a few LEDs, a small sensor array, or simple logic gates – where the input-output voltage difference isn’t extreme and the current draw is moderate, the IC7805 remains an excellent choice . Its simplicity, low cost, reliability, and clean output often outweigh the efficiency concerns, especially when you factor in the reduced complexity of design and implementation. It’s a reminder that sometimes, the tried and true methods, perfected over decades, are still the best tools for the job.

Practical Tips and Tricks for Using the IC7805 Effectively

So, you’re convinced the IC7805 is the right tool for your project, huh? Awesome! Now, let’s talk about how to use it not just correctly, but effectively , to ensure your circuits are stable, safe, and reliable. There are a few key practical considerations, guys, that can make all the difference between a perfectly functioning power supply and one that’s constantly overheating or acting erratically. Mastering these tips will elevate your electronics game when working with this indispensable regulator.

First and foremost: Heat Dissipation and Heat Sinking . This is arguably the most critical aspect when using the 7805 , especially if you’re drawing significant current or if there’s a large voltage difference between your input and output. As we discussed, the 7805 dissipates excess power as heat. The power dissipated (P_dissipated) can be calculated with a simple formula: P_dissipated = (V_input - V_output) * I_output. Let’s say you’re feeding it 12V and your circuit draws 0.5 Amperes. P_dissipated = (12V - 5V) * 0.5A = 7V * 0.5A = 3.5 Watts. Now, 3.5 Watts might not sound like much, but try touching a small component dissipating that much power – it’ll get scorching hot ! Without adequate cooling, the 7805 will quickly hit its thermal shutdown limit, causing the output voltage to drop or momentarily shut off, leading to an unstable system. For anything over ~1 Watt of dissipation, you’ll likely need a heat sink. The larger the power dissipation, the larger the heat sink required. Ensure there’s good thermal contact between the metal tab of the 7805 (which is typically connected to ground, but always double-check the datasheet for your specific package) and the heat sink, often using thermal paste or a thermal pad to improve conductivity. Adequate airflow around the heat sink is also crucial for efficient cooling. Don’t just slap a heat sink on and forget it; consider the thermal environment of your entire project.

Next up: Capacitor Selection and Placement . We’ve talked about the importance of input and output capacitors for stability. Let’s get a bit more specific.

  • For the input, a typical setup involves a larger electrolytic capacitor (e.g., 10µF to 100µF or even more for very noisy inputs) placed close to the VIN pin to handle ripple and large transient current demands. In parallel with this, a smaller ceramic capacitor (e.g., 0.1µF to 0.33µF) should be placed even closer to the VIN pin. This smaller cap is excellent at filtering out high-frequency noise that the larger electrolytic might miss due to its higher equivalent series inductance (ESL).
  • On the output, a similar approach is best: a 0.1µF ceramic capacitor placed as close as possible to the VOUT and GND pins, sometimes supplemented by a 1µF or 10µF electrolytic for improved transient response for the load. The mantra here is “close is best” – short traces minimize inductance and maximize filtering effectiveness. Incorrect or missing capacitors are a common cause of oscillation and instability with linear regulators.

Another vital consideration is the Input Voltage Range . While the 7805 can typically handle up to 35V, operating it too close to this upper limit, especially with high current draw, will lead to extreme heat dissipation and potentially early failure. On the lower end, remember the dropout voltage, which is typically about 2V. This means your input voltage must be at least 2V higher than the desired 5V output, so at least 7V for stable operation. Don’t push it too low, or the regulator won’t be able to maintain the 5V output. Aim for an input voltage that gives you enough headroom (e.g., 8V-12V for a 5V output) without being excessively high, to minimize heat generation.

Finally, consider Current Limiting and External Protection . While the 7805 has internal current limiting, it’s a protection mechanism, not a precision current source. If your load requires more than 1A (or the specific rating of your part), you might need to use external current boosting circuits involving a pass transistor. Also, consider adding a diode (e.g., 1N4001 or Schottky diode) across the input and output (anode to output, cathode to input) if your output capacitor is significantly larger than your input capacitor. This protects the regulator from reverse current flow if the input voltage suddenly drops faster than the output voltage, which can sometimes happen when the power supply is turned off.

By paying attention to these practical details, guys, you’ll build much more robust and reliable power supplies using the IC7805 . It’s not just about connecting the pins; it’s about understanding the nuances of how this workhorse performs under different conditions.

Troubleshooting Common IC7805 Issues

Even with the best intentions and careful planning, sometimes things don’t go exactly as expected when you’re working with electronics. The IC7805 , while robust, isn’t entirely immune to issues. Knowing how to troubleshoot common problems can save you a lot of time, frustration, and potentially damaged components. So, guys, let’s look at some typical scenarios you might encounter and how to diagnose and fix them.

The first and perhaps most common issue is No Output or Low Output Voltage . If you’re expecting 5V but getting nothing, or something significantly lower, here’s your checklist:

  1. Check Input Voltage (VIN) : Is your input voltage present and within the specified range (at least 7V, typically)? Use a multimeter to measure the voltage between the VIN pin and the GND pin. If it’s too low, the 7805 can’t regulate to 5V. If it’s entirely absent, your power source or upstream wiring is the problem.
  2. Verify Ground Connection (GND) : A solid ground is absolutely essential. Make sure the GND pin of the IC7805 is securely connected to the common ground of your circuit. A loose or high-resistance ground connection can lead to erratic behavior or no output. Measure continuity between the GND pin and your circuit’s ground plane.
  3. Look for Short Circuits on the Output : Is there a short circuit on the VOUT pin? If your load has a short, the 7805 ’s internal short-circuit protection will kick in, limiting the output current and effectively dropping the output voltage to near zero. Disconnect the load and measure the voltage at the VOUT pin. If it returns to 5V, your load is the culprit.
  4. Overcurrent Condition : Are you trying to draw too much current? If your load demands more than the 7805 can supply (typically 1A or 1.5A), its internal current limit will activate, leading to a reduced output voltage or thermal shutdown. Try disconnecting some parts of your load to see if the voltage recovers.
  5. Thermal Shutdown : Is the regulator getting too hot? If the 7805 is severely overheating due to high power dissipation, its thermal protection circuit will shut it down temporarily until it cools. This often manifests as the output voltage dropping, then recovering as it cools, then dropping again in a cycle. This points to insufficient heat sinking, or an input voltage that’s too high for the current being drawn.

Next, let’s tackle Overheating , even if the output voltage seems okay initially. This is a big red flag, guys, and needs immediate attention to prevent damage.

  1. Inadequate Heat Sink : As we discussed, if your power dissipation calculation (P_dissipated = (V_input - V_output) * I_output) suggests a need for a heat sink, ensure you have one and that it’s appropriately sized. A small, flimsy heat sink won’t cut it for significant power loss.
  2. High Input-Output Voltage Difference : The larger the voltage difference you’re dropping, the more heat generated. If you’re feeding 24V into a 7805 to get 5V and drawing 0.5A, that’s (24-5) * 0.5 = 9.5 Watts of heat! This scenario almost always requires a substantial heat sink, and sometimes, it’s more efficient to use a two-stage regulation (e.g., a 7812 first, then a 7805) or switch to a buck converter for higher efficiency.
  3. Excessive Load Current : Even with a modest input-output difference, drawing maximum current (e.g., 1A) can still lead to significant heating. Ensure your design’s current requirements are within the 7805 ’s continuous operating limits.

Oscillation or Instability is another frustrating issue. This often presents as a fluctuating or noisy output voltage, even when the input is stable.

  1. Missing or Incorrect Capacitors : This is the prime suspect for oscillation. Make sure you have the recommended input and output capacitors (e.g., 0.33µF or 0.1µF ceramic on input and 0.1µF ceramic on output, with larger electrolytics as needed) and that they are placed as close as possible to the respective pins of the IC7805 . Incorrect capacitor values or poor placement (long traces) can negate their filtering effects.
  2. Poor Grounding : Again, a noisy or unstable ground reference can introduce issues. Ensure all ground connections are solid and properly routed.

Finally, Output Ripple . If your 5V output isn’t perfectly smooth but shows small AC voltage fluctuations, especially under load:

  1. Insufficient Input Filtering : The input power source might have too much ripple itself. Increase the value of your input electrolytic capacitor to better smooth the incoming DC.
  2. Output Capacitor Issues : The output capacitor might be too small, or its ESR (Equivalent Series Resistance) might be too high. Try a larger value or a different type of capacitor with lower ESR.

By systematically going through these common problems and their solutions, guys, you’ll be well-equipped to troubleshoot your IC7805 -based power supplies. Remember, a multimeter is your best friend here, and always double-check your wiring and component values against the datasheet.

Final Thoughts on the Indispensable IC7805

Well, guys, we’ve taken quite a journey through the world of the IC7805 , haven’t we? From its basic function as a reliable 5-volt provider to the nuances of its pinout, the reasons for its enduring popularity, practical tips for optimal use, and even a deep dive into troubleshooting common issues, it’s clear that this little chip is far more than just a simple voltage regulator. It’s a cornerstone component in the vast and exciting landscape of electronics, a true testament to elegant design and robust engineering that has stood the test of time.

The 7805 embodies a fantastic balance of simplicity, cost-effectiveness, and reliability that makes it an absolute must-have in any electronics enthusiast’s toolkit. For anyone starting out in electronics, it provides an incredibly accessible way to get a stable 5V power supply, letting you focus on the fun parts of your project – like making LEDs blink or getting your microcontroller to perform amazing tasks – without getting bogged down in complex power management designs. For the more experienced folks, it remains a dependable workhorse for those quick prototypes, minor power rails, or applications where its linear nature and clean output are precisely what’s needed. It might not be the flashiest component, nor the most cutting-edge in terms of efficiency, especially compared to its switching regulator cousins. However, what it lacks in high-efficiency glamour, it more than makes up for in its sheer dependability and ease of integration .

Remember, the keys to successfully leveraging the IC7805 lie in understanding its fundamental principles: providing adequate heat dissipation, using the correct input and output capacitors for stability, and staying within its specified operating limits. These seemingly small details are what transform a basic hookup into a rock-solid, long-lasting power solution . Whether you’re powering a small embedded system, a sensor array, or an educational robotics project, the 7805 offers a straightforward path to delivering the stable 5V your components crave.

So, the next time you’re faced with the challenge of converting a higher voltage into a steady 5V, remember the humble yet mighty IC7805 . It’s not just a component; it’s a solution , a reliable friend in your electronics endeavors. Don’t underestimate its power to simplify your designs and bring your projects to life. Keep experimenting, keep building, and keep learning, because with tools like the 7805 at your disposal, the possibilities in electronics are truly endless. Happy tinkering, guys!