UK Care: Navigating The Healthcare System

P.Serviceform 2 views
UK Care: Navigating The Healthcare System

UK Care: Navigating the Healthcare System

Hey everyone! Let’s dive into the world of UK care , a topic that touches pretty much everyone at some point. Whether you’re a resident, planning to move here, or just curious, understanding how the healthcare system in the UK works is super important. We’re talking about the NHS, private healthcare, and all the ins and outs of accessing services. It can seem a bit daunting at first, but don’t worry, we’re going to break it down so you can get the best care possible. We’ll cover everything from GP appointments and hospital stays to specialized treatments and social care services. So, grab a cuppa, get comfy, and let’s explore the landscape of UK care together. It’s all about ensuring you and your loved ones have access to the support you need, when you need it. We’ll be looking at the core principles that underpin the system, the challenges it faces, and how you can navigate it effectively. This isn’t just about doctor’s visits; it’s about a comprehensive approach to well-being, covering physical, mental, and social aspects of health. Understanding the different pathways for seeking help, the roles of various healthcare professionals, and your rights as a patient are all key components of making informed decisions about your health journey in the UK. We’ll also touch upon the ongoing discussions and reforms within the UK care sector, as it’s a constantly evolving landscape.

Understanding the NHS: The Backbone of UK Care

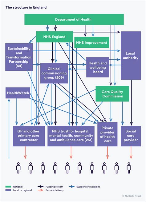
The National Health Service (NHS) is, without a doubt, the cornerstone of healthcare in the United Kingdom. It’s a publicly funded system, meaning it’s primarily financed through taxation, and its core principle is to provide comprehensive healthcare to all residents, free at the point of use. This is a massive deal, guys, and it’s something many other countries envy. From your local GP surgery to major hospitals and specialized clinics, the NHS covers a vast range of services. When you register with a GP, you’re essentially gaining access to the primary care gateway. Your GP is often your first port of call for most non-emergency health concerns. They can diagnose illnesses, prescribe medication, refer you to specialists, and provide ongoing management for chronic conditions. It’s essential to register with a GP as soon as you move to a new area or if you don’t have one already. The NHS aims to be accessible to everyone, regardless of their financial situation. This commitment is enshrined in its founding principles. However, like any large, complex system, it faces its own set of challenges. Waiting times for certain appointments and procedures can sometimes be a concern, and resources are always under pressure. Despite these challenges, the dedication of the healthcare professionals working within the NHS is remarkable. They provide a high standard of care day in and day out. Understanding how the NHS is structured – the different trusts, commissioning groups, and regulatory bodies – can help you better appreciate the complexities involved in delivering UK care on such a massive scale. It’s a system built on equity and access, striving to provide the best possible outcomes for the entire population. We’ll delve deeper into how to access these services, what to expect during appointments, and how to provide feedback on your experiences within the NHS framework. It’s a system that continually adapts and evolves, facing new health challenges and technological advancements, all while trying to maintain its core values of universal access and high-quality care. The sheer scale of the NHS is astounding, employing millions of people and serving tens of millions of people annually, making it one of the largest public healthcare systems in the world. Its legacy is one of providing a safety net for all, a testament to a society’s commitment to the health and well-being of its citizens.

Accessing Primary Care: Your GP and Beyond

Primary care is where most people begin their journey with UK care . Your General Practitioner (GP) is your first point of contact for most non-emergency health issues. Registering with a local GP practice is a crucial step for anyone living in the UK. You can find GP practices near you through the NHS website or by asking at your local pharmacy. Once registered, you can book appointments, which can be done either in person, over the phone, or increasingly, through online portals. When you see a GP, they’ll assess your symptoms, provide a diagnosis if possible, and suggest a course of treatment. This might involve prescribing medication, recommending lifestyle changes, or referring you to a specialist or hospital service if further investigation or treatment is needed. It’s important to be clear and concise when describing your symptoms to your GP; having a list of medications you’re currently taking and any allergies can also be very helpful. Beyond the GP, primary care also includes services like dentists, opticians, and pharmacists, although some of these may involve charges, especially for routine dental and eye care, depending on your circumstances. Pharmacists are a fantastic resource for minor ailments, advice on medications, and even emergency contraception. They can often resolve issues without the need for a GP appointment. Remember, for urgent but not life-threatening situations, you can call NHS 111, which offers free medical advice and directs you to the most appropriate service, including out-of-hours GP services. Understanding the role of each of these primary care providers ensures you’re using the UK care system efficiently and getting the right help for your specific needs. Don’t hesitate to utilize these services; they are there to support your health proactively. The accessibility of primary care is fundamental to the preventative and early intervention strategies of the NHS, aiming to keep the population healthier for longer and reduce the burden on secondary and tertiary care services. The integration of digital tools, such as online appointment booking and e-prescriptions, is further enhancing the accessibility and convenience of primary care. It’s all about making it as easy as possible for you to manage your health and seek advice when you need it, reinforcing the patient-centered approach that is vital to modern healthcare delivery.

Secondary and Tertiary Care: Hospitals and Specialists

When your GP refers you, or in cases of emergencies, you’ll likely access secondary or tertiary care . This is the realm of hospitals, specialist clinics, and more complex medical interventions. Secondary care involves services like A&E (Accident and Emergency), outpatient clinics, and inpatient hospital stays for surgery or treatment of serious conditions. Tertiary care is even more specialized, often involving advanced treatments for rare or complex conditions, such as neurosurgery, cardiac surgery, or comprehensive cancer care. If you need to see a specialist, your GP will provide a referral letter. You’ll then be placed on a waiting list for an appointment at a hospital or specialist centre. The length of these waiting lists can vary significantly depending on the specialty and the urgency of your condition. For emergencies, A&E departments are equipped to handle life-threatening injuries and illnesses, where patients are triaged based on the severity of their condition. It’s crucial to remember that A&E is for emergencies only; for less urgent issues, NHS 111 or your GP are the appropriate first points of contact. Hospital stays involve being admitted as an inpatient, where you’ll receive dedicated medical attention. The care you receive in these settings is typically comprehensive, involving doctors, nurses, allied health professionals, and support staff. Understanding the different types of wards and departments within a hospital can demystify the experience. For those requiring highly specialized treatments, tertiary care centres are key. These centres often house cutting-edge technology and highly experienced teams dedicated to specific complex medical fields. The collaboration between primary, secondary, and tertiary care is vital for seamless UK care delivery. Information is shared (with your consent, of course) between different providers to ensure continuity of care. Navigating hospital appointments and understanding discharge procedures are also important aspects of this level of care. It’s a complex network designed to address a wide spectrum of health needs, from acute injuries to long-term management of chronic diseases, ensuring that specialized expertise is available to those who need it most. The integration of advanced diagnostic tools and treatment modalities within these settings signifies the continuous push for excellence in patient outcomes within the UK care framework.

Private Healthcare Options in the UK

While the NHS provides excellent care for most, some individuals opt for private healthcare to supplement or bypass NHS waiting lists. Private healthcare in the UK offers faster access to specialists, elective procedures, and sometimes a wider choice of consultants and hospitals. It’s typically funded through private medical insurance or by paying for treatment directly (self-pay). Many people have private medical insurance as part of their employment benefits package, or they can purchase policies individually. These policies vary in coverage, so it’s crucial to read the fine print to understand what’s included and what’s excluded. If you’re considering going private, you can often self-refer to specialists without needing a GP referral, although some insurers might still require one. The choice of private hospitals and clinics is extensive, offering comfortable facilities and a generally quicker pace of service for non-emergency treatments. However, it’s important to note that private healthcare doesn’t replace the NHS entirely. For instance, complex emergency care, highly specialized treatments, or long-term complex conditions are still often best managed within the NHS due to its comprehensive resources and expertise. Many private patients still utilize NHS services when necessary. The decision to use private healthcare is a personal one, often influenced by factors like urgency, convenience, and personal preference. It’s a parallel system that exists alongside the NHS, providing an alternative route for those who can access or afford it. Understanding the costs involved, the coverage provided by different insurance plans, and the specific services offered by private providers is key. This UK care option can be a valuable addition for some, offering more control over appointment scheduling and treatment timelines. It’s a significant consideration for many, balancing the benefits of speed and choice against the cost and the foundational role of the NHS. The private sector plays a role in increasing overall healthcare capacity and can alleviate some pressure on the NHS, particularly for elective procedures. However, ethical considerations and debates about resource allocation between the two systems are ongoing within the broader discussion of UK care provision.

Private Medical Insurance Explained

Private medical insurance (PMI) is your ticket to faster access within the private healthcare sector. Think of it as a safety net that allows you to skip some of the longer NHS waiting lists for specific treatments and consultations. Most PMI policies are designed to cover the costs of private hospital stays, diagnostic tests (like MRIs and CT scans), specialist consultations, and surgical procedures. It’s really important, guys, to understand that not all policies are created equal. They can vary massively in terms of what they cover, the excess you might have to pay, and the types of treatments included. Some comprehensive plans might cover almost everything, while more basic ones could have significant limitations. Always check the policy details carefully, paying close attention to exclusions – things like pre-existing conditions, certain chronic illnesses, or experimental treatments might not be covered. Many employers offer PMI as a staff benefit, which is a fantastic perk. If you’re buying a policy yourself, you’ll need to shop around to find one that fits your budget and healthcare needs. The process usually involves an initial consultation with a specialist, who will then recommend tests or treatments if necessary. Your insurer will typically need to authorize these procedures before they take place. It’s a good idea to have your insurer’s contact details readily available and to familiarize yourself with their pre-authorization process. While PMI offers speed and choice, it’s not a replacement for the NHS. Emergency care, cancer treatments, and mental health support are areas where the NHS often remains the primary provider, even for those with private insurance. The role of PMI in the UK care landscape is to offer an alternative or complementary route to healthcare, providing an added layer of convenience and potentially quicker access to elective procedures. It’s about giving people options and flexibility in how they manage their health and medical needs.

Self-Pay: Direct Access to Private Treatment

For those who don’t have private medical insurance or whose policies don’t cover a specific treatment, the self-pay option is available. This means you pay for your private healthcare services directly out of your own pocket. It can seem daunting, but it offers a straightforward way to access private treatment without needing to go through an insurance company’s approval process. You can often self-refer directly to a consultant or clinic, arrange your appointments, and undergo treatment. The costs for procedures and consultations are usually provided upfront, so you have a clear understanding of the financial commitment. Many private hospitals and clinics publish their price lists online, making it easier to research costs. This route can be particularly useful for less complex procedures, diagnostic tests, or when you need prompt attention and aren’t eligible for NHS treatment within a timeframe that suits you. It offers a high degree of control over your healthcare journey, allowing you to choose your preferred specialist and hospital. While the self-pay route removes the administrative hurdles of insurance claims, it does require careful financial planning. It’s essential to get a full breakdown of all potential costs, including consultations, diagnostics, surgery, post-operative care, and any follow-up appointments, to avoid unexpected bills. Comparing prices between different providers can also help you find the most cost-effective option. Self-pay represents a direct transactional approach to UK care , providing immediate access to private medical services for those willing and able to cover the expenses. It empowers individuals to make swift decisions about their health when time is of the essence or when they seek a specific type of care not readily available or timely through the NHS. It’s a viable alternative for elective procedures and diagnostics, offering transparency in pricing and a direct line to private medical expertise.

Social Care: Support Beyond Medical Treatment

Social care is a vital, though sometimes overlooked, aspect of the broader UK care system. It focuses on supporting individuals who need assistance with daily living tasks due to age, illness, disability, or other challenges. This isn’t about medical treatment, but about enabling people to live as independently and comfortably as possible. Social care services can include help with personal care (like washing and dressing), domestic tasks (cooking, cleaning), community outreach, support for carers, and provision for residential or nursing homes. Unlike the NHS, which is free at the point of use, many social care services are means-tested, meaning individuals may have to contribute towards the cost based on their financial assessment. Local authorities are responsible for assessing needs and arranging social care services. If you or someone you know needs social care support, the first step is usually to contact your local council’s social services department for an assessment. They will evaluate the individual’s needs and determine eligibility for funded support. There’s a significant demand on social care services, and like the NHS, it faces funding pressures. The distinction between health and social care can sometimes be blurry, and there’s a growing emphasis on integrating these services to provide more holistic support. Carers, who often provide unpaid support to family members or friends, also play a crucial role and can access various support services themselves. Understanding the landscape of social care is essential for ensuring comprehensive well-being, particularly for vulnerable populations. It’s about dignity, independence, and ensuring that everyone has the support they need to live a fulfilling life, regardless of their health status or personal circumstances. The provision of social care is a complex interplay between individuals, families, local authorities, and the voluntary sector, all working together to provide a safety net for those who require assistance with the fundamental aspects of daily living. It’s a crucial component of a compassionate society, ensuring that no one is left behind when they need help the most, and it complements the medical interventions provided by the NHS.

Carers Support: Looking After Those Who Care

Carers are the unsung heroes in the UK care system. They provide essential support to family members, friends, or partners who are ill, frail, or have a disability. Without their dedication, many individuals would struggle to manage daily life. Recognizing and supporting these carers is a critical part of the overall care framework. Carer’s assessments are available through local authorities, similar to social care needs assessments for the person they care for. These assessments identify the carer’s own needs, which might include practical help, respite care, financial assistance, or emotional support. Respite care, in particular, is vital – it’s temporary relief for the carer, allowing them to take a break from their responsibilities. This could involve short stays in a care home, or having a care worker come into the home. Many charities and support groups offer specialized services for carers, providing information, advice, and a community of people who understand their challenges. Carer’s Allowance is a benefit available to those who spend a significant amount of time caring for someone and meet certain eligibility criteria. It’s not a full wage, but it offers some financial recognition for the invaluable work carers do. The emotional toll of caring can be immense, and accessing mental health support, counselling, or peer support groups can be incredibly beneficial. Empowering carers with information and resources helps them to continue their vital role sustainably. Supporting carers isn’t just about them; it’s about ensuring the continued well-being of the person they care for. A well-supported carer is better equipped to provide effective and compassionate care. The UK care system increasingly acknowledges the indispensable contribution of unpaid carers and strives to provide them with the resources and recognition they deserve, fostering a more supportive environment for all involved in the caring journey.

Finding Residential and Nursing Care

When an individual can no longer be supported at home, even with external help, residential care or nursing care homes become an option. These facilities provide accommodation, meals, and personal care support. Residential care homes are suitable for those who need help with daily tasks like dressing, bathing, and eating. Nursing care homes, on the other hand, are equipped to provide more complex medical care and support, overseen by registered nurses, and are for individuals with significant health needs or chronic conditions requiring nursing intervention. Finding the right care home involves research and careful consideration. Local authorities are responsible for approving and monitoring care homes in their area, and they can provide lists of registered providers. Websites like Care Quality Commission (CQC) in England, or similar bodies in Scotland, Wales, and Northern Ireland, offer inspection reports and ratings for care homes, which are invaluable resources for making informed decisions. A care needs assessment by the local council is usually required to determine eligibility and potential funding. Many people fund their own care (self-funders), while others may be eligible for financial support from the local authority, depending on their financial circumstances. It’s crucial to visit potential care homes, speak to the staff and residents, and get a feel for the environment before making a decision. Questions about staffing levels, activities offered, visiting policies, and how medical needs are managed are all important. The transition to a care home is a significant life event, and ensuring it’s the right fit for the individual’s needs and preferences is paramount for their quality of life and well-being within the UK care system. These homes are designed to offer a safe, supportive, and stimulating environment for residents, promoting their dignity and independence as much as possible within the care setting.

Conclusion: Navigating Your UK Care Journey

Navigating the UK care system can seem complex, but by understanding the different components – the NHS, private options, and social care – you can make informed decisions about your health and well-being. The NHS remains the bedrock, offering universal access, while private healthcare provides speed and choice. Social care and carer support ensure that those needing help with daily living and those providing that help are not forgotten. Remember to register with a GP, know when to use NHS 111, and don’t hesitate to seek assessments for social care needs. Whether you’re utilizing the comprehensive services of the NHS, exploring private medical insurance, or relying on social care support, the goal is always the same: to ensure you receive the best possible care. Keep informed, ask questions, and advocate for your needs or the needs of your loved ones. The UK care system is there to support you through all stages of life. It’s a dynamic system, constantly evolving to meet the changing needs of the population, and your engagement and understanding are key to its effective functioning. Stay well, and take charge of your health journey in the UK!